快科技12月31日消息,日前,固态电池首个国家标准《电动汽车用固态电池第1部分:术语和分类》公开征求意见,标志着固态电池技术开始由实验室走向产业化。
征求意见稿分为4个部分进行编制,涵盖术语和分类、性能规范、安全规范以及寿命规范,与此同时,《电动汽车固态电池用固体电解质技术规范》也已进入起草阶段。

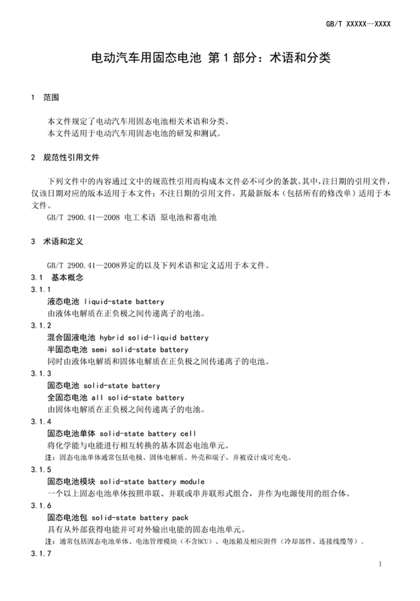
此次征求意见稿对固态电池的分类进行了明确,根据电池单体内部传递离子方式的不同,将其分为液态电池、混合固液电池和固态电池,不再有半固态电池的说法。
此外,固态电池还依据电解质种类、传导离子种类、应用领域等不同进行了更细致的分类。
例如,按固体电解质种类,分为硫化物固态电池、氧化物固态电池、聚合物固态电池、卤化物固态电池、复合电解质固态电池等;按传导离子种类,分为固态锂离子电池、固态钠离子电池等;按应用领域,分为高能量固态电池、高功率固态电池等。
在固态电池判定标准方面,征求意见稿规定固态电池失重率应不大于0.5%,这一标准相比今年 5 月中国汽车工程学会发布的《全固态电池判定方法》团体标准(失重率小于1%)更为严格。
标准起草组解释称,虽然固态电池应不含有液态电解质成分,但鉴于部分固态电池技术路线在120℃失重率测试中会出现固体电解质材料分解失重现象,因此允许存在一定失重情况。
而结合验证测试中行业企业反馈,固态电池产品失重率均在0.5%以下,故将判定标准设定为0.5%。
目前,国内及国际上尚无车用固态电池标准,此次固态电池国家标准的制定,对于终结固态电池概念乱象、统一技术标准、打通产业链协同接口、抢占国际规则话语权具有重要意义。
其将为固态电池产业的研发、市场规范与安全合规筑牢根基,助力固态电池从实验室走向规模化装车,推动我国新能源汽车产业迈向更高水平。





未经允许不得转载! 作者:谁是谁的谁,转载或复制请以超链接形式并注明出处。
原文地址:http://www.kpfe.org/post/10224.html发布于:2025-12-31




